7. 归档中心设计和实现

7.1. 概述

随着区块链的运行,存储区块数据的文件会逐渐增长,占用大量的磁盘空间。为减少冷数据(低频使用的旧的区块数据)的磁盘占用,长安链·归档中心v1.0.0版本提供了数据归档备份,归档数据数据查询,已归档数据扫描清理一整套解决方案

7.2. 设计

7.2.1. 整体流程

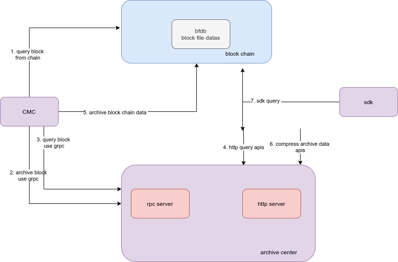
  • 用户使用CMC工具,发送归档命令。该指令从链上查询出区块,将该区块数据通过GRPC传送到归档中心(对应下图步骤1,2)

  • 用户可以通过CMC工具在归档中心查询已经归档数据(如步骤3),也可以通过http接口查询(如步骤4)

  • 用户使用CMC工具的清理数据命令,该命令会根据传入的区块高度参数来(如图步骤5)计算出一个合适的区块高度,然后清理该高度以下的区块文件

  • 用户使用SDK进行区块/交易查询时,SDK会自动先去归档中心查询(如果打开了归档中心的配置,且sdk_config.yml中的archive_center_query_first配置设置为true),查不到数据会到链上查询(如图步骤7)

  • 为进一步压缩已经归档到归档中心的文件数据,归档中心提供了压缩数据的功能(如图步骤6)

归档中心整体流程

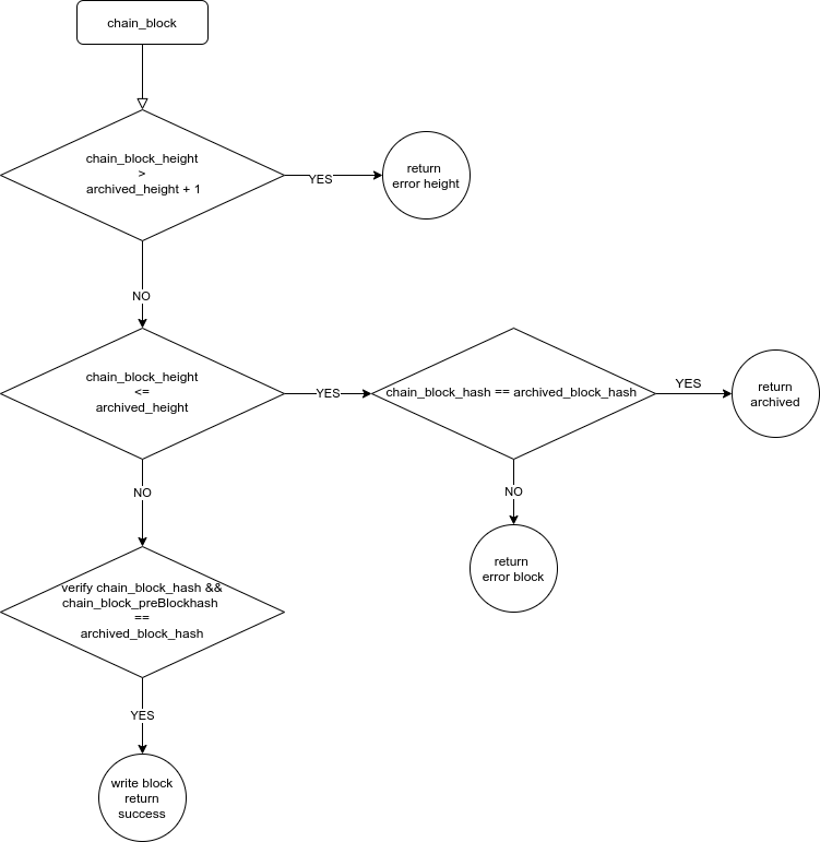
7.2.2. 归档区块的逻辑

  • 比较待归档区块的块高度和归档中心已经归档的高度,如果该区块与已归档的区块连不上,则报错。否则,检查该区块是否已经归档过。如该区块已经归档,则校验该区块hash是否和已归档的hash一致,如果一致则跳过,若不一致,则报错。若该区块尚未归档,则校验该区块hash是否正确,校验该区块指向的前一个区块hash是否正确。若正确则写入该区块数据,否则,报错。

归档区块逻辑

7.2.3. 归档中心查询数据的逻辑

  • 根据查询条件,首先获取数据存储的索引信息。根据索引信息中的高度和归档中心已压缩数据的高度做比较。若低于压缩高度,说明已压缩,检查是否解压过,若未解压,则解压,然后取出数据即可;若大于压缩高度,则直接从文件中读取数据即可

归档中心查询数据逻辑

7.3. 代码整体目录结构

├── configs # 归档中心服务配置文件夹   ├── config.yml # 归档中心服务配置   ├── server_cert # 如果开启GRPC的TLS,为归档中心的证书和私钥      ├── archiveserver1.tls.key # 归档中心的私钥      └── archiveserver1.tls.crt # 归档中心的证书   └── trust_list # 如果开启了GRPC的TLS,为连接归档中心的CMC所使用的根证书       └── ca.crt # 签发CMC的根证书
├── src # 归档中心服务源码   ├── archive_utils # 公共utils代码    ├── httpserver # http接口服务及处理   ├── interfaces # 归档中心存储的接口约定   ├── logger # 归档中心日志模块   ├── main.go # 归档中心入口   ├── process # 归档中心的业务处理模块   ├── rpcserver # rpc服务接口及处理   ├── serverconf # 解析配置文件   └── store
│       ├── filestore # 封装的存储,读取区块的底层文件系统实现       └── levelkv # 封装的底层levelkv数据库操作
└── ut_cover.sh # ut脚本

7.4. 详细使用见文档